⚲
Project
General
Profile
Sign in
Register
Home
Projects
Help
Search
:
Admin Panel (BMP)
All Projects
Admin Panel (BMP)
Overview
Activity
Roadmap
Issues
Spent time
Gantt
Calendar
News
Documents
Wiki
Files
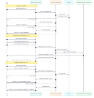
login and reset password flow
Technical documentation
03/30/2026
Files
admin-login-flow.png
(2.36 MB)
admin-login-flow.png
Abdullah Sajjad, 03/30/2026 11:17 AM
Loading...