Auth and Security Module
Technical documentation
04/15/2026
Technical documentation
04/15/2026
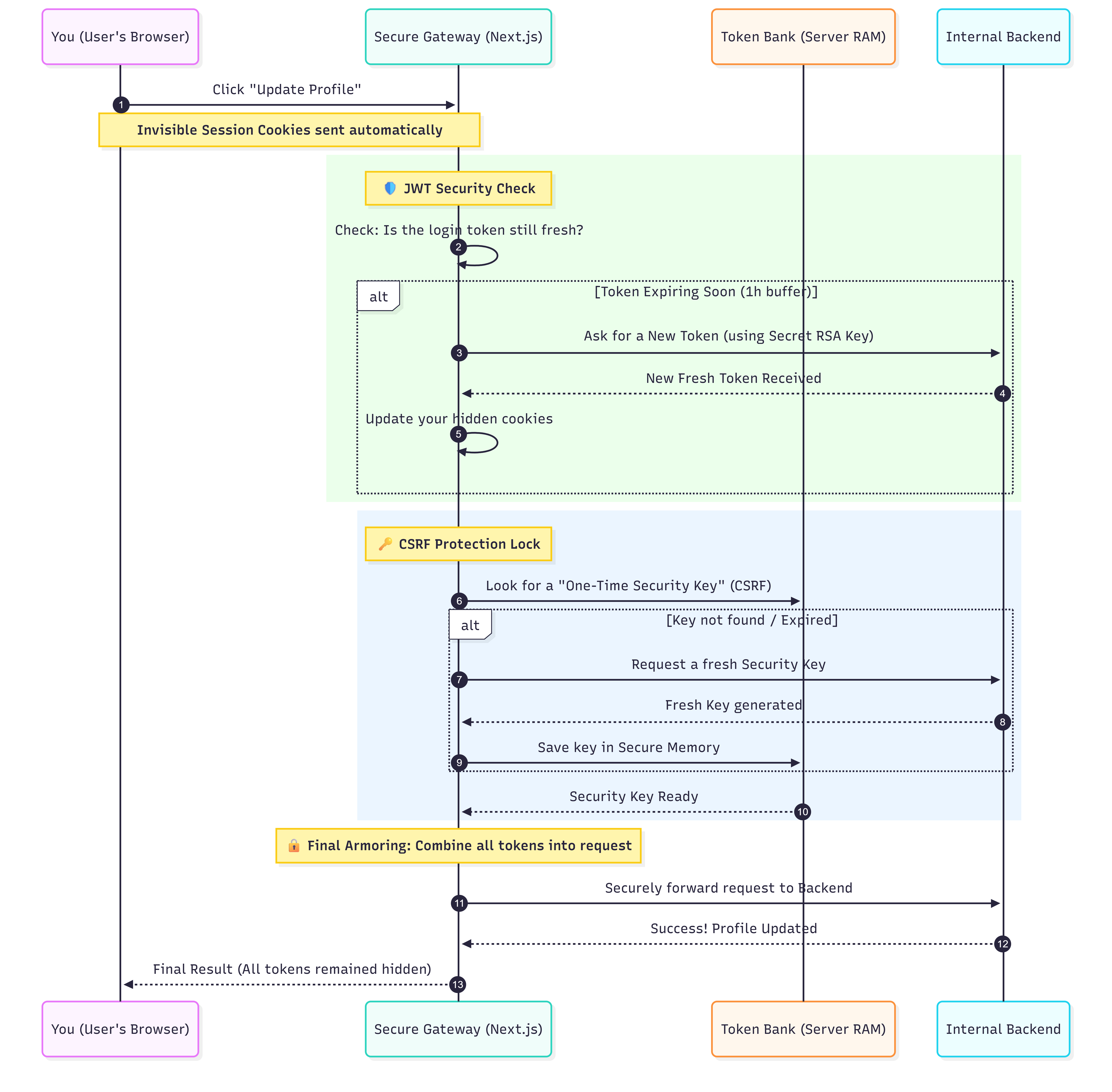
| BMP Web Request Sequence Diagram.png (1.57 MB) BMP Web Request Sequence Diagram.png | BMP Web Request Sequence Diagram – JWT and CSRF Token Authentication Flow | Muhammad Fahad , 04/15/2026 12:14 PM |